皇冠信用网开户_深圳两旧改项目被指“停滞多年、原封不动”?官方透露最新进度
皇冠体育比分www.hga130.com)-会员开户_登3代理,皇冠信用网/—开会员账号—皇冠信用网招登1登2登3足球皇冠信用网代理出租,近日,奥一新闻记者注意到,有市民于人民网“领导留言板”反映沙塘布与吉厦两旧改项目荒废,望有关部门推动项目建设;对此,龙岗区城市更新和土地整备局进行回复表示, 沙塘布中南片区项目(二期)正在进行规划调整,吉厦社区城市更新单元正开展盘活处置,该局将在城市更新进程中继续依法依规开展工作皇冠信用网开户。一起来关注详情。
市民反映
沙塘布片区及吉厦片区旧改项目停滞
望有关部门推动项目建设落地
11月14日,一位自称入住南湾街道沙塘布片区近10年的居民通过人民网“领导留言板”留言反映称,目前,沙塘布片区及临近的吉厦片区存在两大旧改项目,地块四周虽建有围档,却处于闲置状态皇冠信用网开户。 多年以来,“项目现场‘原封不动’,没有任何施工建设的迹象”“大大影响了沙湾河两岸的地区发展和城市面貌”,望有关部门协调解决制约项目推进相关问题,推动项目建设落地。

图源:人民网“领导留言板”
官方回应
沙塘布中南片区项目(二期)在规划调整中
吉厦社区城市更新单元正开展盘活处置
11月21日, 龙岗区城市更新和土地整备局对该市民留言进行回复称, 沙塘布中南片区项目(二期)正在进行规划调整,吉厦社区城市更新单元正开展盘活处置皇冠信用网开户。接下来,该局将在城市更新进程中继续依法依规开展工作。
☛ 沙塘布片区
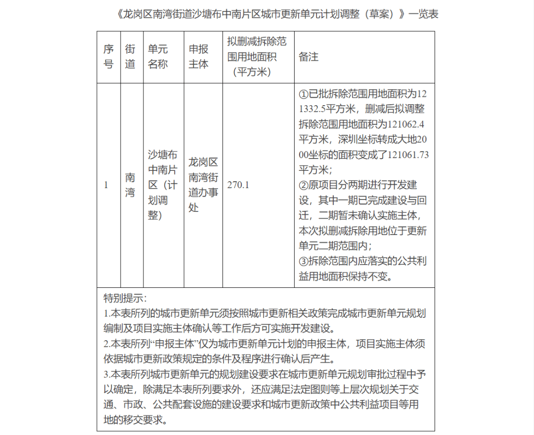
关于市民所述“沙塘布片区”涉及 南湾街道沙塘布中南片区项目(二期)、意向实施主体为 深圳市大族基业房地产开发有限公司,该项目于 2011年4月19日纳入《2010年深圳市城市更新单元规划制定计划(2008年度转入)》,后于 2023年11月27日完成计划调整(拆除范围线调整)拟拆除重建总用地面积为 6.58万平方米,拟更新方向为居住、商业等功能皇冠信用网开户。 该项目一期已建成、二期正进行规划调整,目前在深圳市规划和自然资源局龙岗管理局处审批。
展开全文
因企业资金紧张,未签约业主反对意见强烈,导致该项目推进缓慢皇冠信用网开户。同时,沙塘布中南片区项目因涉及二级水源保护区暂时无法开工建设,需等待水源保护区降准。该局已于 2024年10月30日组织召开项目推介会,鼓励有融资需求的房地产企业积极与金融机构对接,提高融资效率,加快项目进展。
☛ 吉厦片区
关于市民所述“吉厦片区”涉及 南湾街道吉厦社区城市更新单元,该更新单元于 2010年4月列入计划,于 2015年6月取得规划批复,分两期开发实施皇冠信用网开户。意向实施主体为 深圳市国香金城房地产开发有限公司。经该局多次推介,中国中信金融资产管理股份有限公司已经注资相关开发单位, 目前正在开展盘活处置工作。

图源:人民网“领导留言板”
值得一提的是,留言市民在后续用户评价中,对官方回复给出“五星好评”皇冠信用网开户。
沙塘布中南片区城市更新单元计划调整
吉厦社区城市更新单元被列入
《2014年深圳市城市更新单元计划第一批计划》(草案)


图源:深圳市龙岗区城市更新和土地整备局官网
据龙岗政府在线信息, 龙岗区南湾街道吉厦社区属于“村改居”社区,位于南湾街道东部片区,龙岗大道与丹沙路交汇处,东邻厦村,南邻沙塘布,西邻南岭村与丹竹头,北至龙岗大道皇冠信用网开户。辖区面积约 2.2平方公里,常住人口 21519人。

图源:深圳市规划和自然资源局官网
采写:奥一新闻记者 任贺
编辑:任贺
部分内容来源:人民网“领导留言板”、深圳政府在线、深圳市龙岗区城市更新和土地整备局官网
猜你喜欢
- 2025-11-28皇冠信用网出租足球 _别念克洛普旧情了!利物浦该挖这51岁神帅救急,他比渣叔更适配
- 2025-11-28皇冠登一登二登三区别 _湖南任免3位副省长
- 2025-11-28皇冠信用盘最新地址 _国家卫健委:全国超90%居民可在15分钟内就近就医
- 2025-11-27皇冠信用盘出租 _宏福苑维修承建商3人被拘捕,维修工程顾问曾指出“消防上水泵未设置后备泵”
- 2025-11-27怎么申请皇冠信用盘代理 _弗里克一语惊人:切尔西的强大让英格兰舆论无地自容
- 2025-11-26皇冠信用盘申请 _悔不当初!看到中国对日本的手段,李在明突然嗅到不寻常气息,有一件事务必要当面解释清楚
- 2025-11-26皇冠体育App下载 _俄乌谈判迎来重大进展,乌克兰已原则同意美国提出的和平协议
- 2025-11-26皇冠信用盘APP下载 _澳大利亚公民党全国主席:高市早苗涉台言论极端挑衅 不利地区稳定
- 2025-11-26信用盘怎么开户 _克洛普与利物浦的秘密会面:两大核心球员遭遇质疑,红军能否逆转颓势?
- 2025-11-26信用盘如何申请 _都江堰一水库被放生万斤外来物种埃及塘鲺?官方澄清:已进行阻止和打捞,经鉴定是本地八须鲶
- 2025-11-25皇冠信用盘怎么注册 _一买就跌 谁在制造“高收益幻觉”?
- 2025-11-25信用平台出租 _日方添两把火,192国收中方通知,封海300小时,12条中日航线全停



网友评论